рефераты по менеджменту

Использование ITIL, лучших практик, стандарта ISO 20000 для совершенствования предоставления IT услуг

Страница
4

До введения ITIL в компании “Актив Компьютерс” было намного меньше Заказчиков, т.к. работа иногда выполнялась на низком уровне. Сотрудники, не справившиеся с заказом, штрафовались, иногда их увольняли. С введением ITIL каждый сотрудник должен понимать, как именно стандарт качества соотносится с его собственным участием в деятельности предприятия. Что интересно, теперь в компании “Актив Компьютерс” постоянный набор сотрудников. Тех, что раньше работали плохо, пришлось уволить, а остальные прочно удерживают свои рабочие места. Т.о. повышение управляемости компании решается благодаря внедрению и методологии ITIL. Компания “Актив Компьютерс” начала набирать обороты. При качественно выполненной работе и невысоких ценах за услуги появились новые Заказчики. Несмотря на небольшой штат сотрудников, “Актив Компьютерс” потихоньку отодвигает своих конкурентов. Бизнес процесс устроен следующим образом, см. приложение. На еженедельных и ежемесячных собраниях сравнивается эффективность различных процессов, дается оценка проделанной работе за текущий период. Награждаются сотрудники за превышение заданных критериев. Например, премиями или туристическими поездками. В ИТ-отделе фирмы “Актив Компьютерс” на видном месте висят стандарты качества, чтобы напоминать сотрудникам о стоящих перед ними задачах. Несмотря на кризис, компания “Актив Компьютерс” начала расти численно. Поэтому методы работы с 10 сотрудниками не позволяют работать по той же схеме с 25 сотрудниками. Они плохо управляемы, ухудшается качество работы. Клиенты начали уходить. Чтобы справиться с этой проблемой, руководство внедрило методологию ITIL.

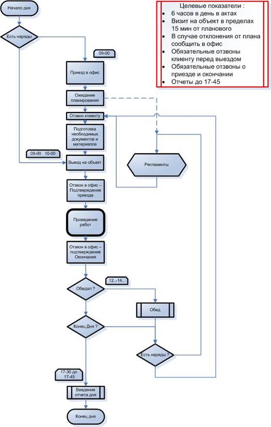
Организационная структура компании “Актив Компьютерс” состоит из двух отделов. Это технический отдел и администрация. Администрация состоит из генерального директора, технического директора, диспетчеров. Технический отдел, в свою очередь, составляют программисты, системные администраторы, снабженец – человек, который перепродает программы и устройства, менеджер по работе с клиентами, координатор, распределяющий человеческие ресурсы на поступающие заказы. В штат входит уборщица. После введения ITIL организационная структура “Актив Компьютерс” изменилась. Работа координаторской службы выглядит, как на рис.2.3.

У каждого сотрудника организации “Актив Компьютерс” есть должностные инструкции. В обязанности диспетчера входит принять заказ и передать его службе Service Desk. Прием заявки показан на схеме рис.2.4. Эта служба сама может справиться с поломкой. Но если ей это не удастся, то оттуда последует реакция и в наряд по поступившему заказу отправится младший системный администратор. Бывает так, что и он не справляется с делом. Тогда на помощь спешит ведущий системный администратор 3 категории. Дальше по цепочке в дело вступает ведущий системный администратор 4 категории и т.д. Работа системных администраторов показана на рис.2.5. Последним в устранении неисправностей участвует технический директор, но это бывает крайне редко. Приведем пример, когда заказ поступает к системному администратору 3 категории. Он обязан договориться о встрече в назначенное время, заказать пропуск (если это режимное предприятие), выехать на место и устранить неисправность. За это получить деньги по прейскуранту, выдать квитанцию на гарантийное обслуживание. А также зафиксировать в “Актив Компьютерс”, что все в порядке и помощи не требуется. Самое трудное – устранить поломку в заранее назначенный срок. Когда он не справится с делом, то вызывает помощь из фирмы “Актив Компьютерс”. Ему на помощь посылают более опытного и квалифицированного системного администратора 4 категории. В этом случае системный администратор 3 категории не заработает свой процент, а поделится с тем, кто ему помогал.

рис.2.3 Координатор

рис.2.4 Заявки на проведение работ

рис.2.5 Оперативные работы

До внедрения ITIL на “Актив Компьютерс” работало 25 человек. Компания

была легко управляема до того момента, когда начал расти спрос на ее услуги. Звонков поступало от пользователей так много, что некоторые сотрудники не справлялись с объемом работы и делали работу кое-как. Начальству стало трудно управлять своими сотрудниками. Поэтому качество работы стало падать, клиенты начали уходить. Чтобы справиться с этой проблемой, повысить управляемость компании, руководство решило внедрить методологию ITIL, ввести стандарт качества ISO 20000 в фирме “Актив Компьютерс”. Теперь у нас работает 20 человек, каждый из которых старается выполнить свою работу в срок и без посторонней помощи. Заметно возросла дисциплина в фирме “Актив Компьютерс” и качество выполненной работы. На работу все приходят вовремя, расслабляться себе никто не позволяет. Зато и успехи налицо. Нет жалоб от клиентов, мы стали одной из преуспевающих фирм в Москве. А в будущем руководство собирается расширить поле деятельности компании “Актив Компьютерс”, увеличив штат сотрудников, приобретя новое программное обеспечение, а лучших сотрудников отправить на курсы повышения квалификации. Планируется обслуживать не только Москву, но и область.

Людям, изо дня в день предоставляющим услуги в рамках процессов, проще увидеть, как они могли бы улучшить свою работу. Нужно советоваться с ними и достойно вознаграждать ценные предложения. Это происходит в фирме “Актив Компьютерс”. Повышать качество услуг для конечных Пользователей путем совершенствования процесса обслуживания лучше, чем вкладывать все больше средств в персонал, компьютеры и другие ресурсы. Когда персонал не соответствует идеалу и допускает ошибки, то важно предотвратить повторение подобных ситуаций. Для этого в “Актив Компьютерс” не рассматривают проблему, как повод для обвинения кого-либо. А рассматривают ее как возможность найти пути дальнейшего совершенствования и всячески поощряют сотрудников, предлагающих способ исправить положение. В крайнем случае, работу выполняет генеральный или технический директор, а сотрудников отправляют на курсы повышения квалификации за счет фирмы. Если даже это не помогает, то принимают крайние меры, т.е. увольнение.

Руководство компании “Актив Компьютерс”, как упоминалось, также работает с услугами для конечных Пользователей. Благодаря знанию повседневных проблем, оно хорошо представляет себе последствия преобразований и распознает нереалистичные запросы. Поэтому принятые решения не будут встречаться негодованием и неприятием, что типично для ситуации, когда их навязывают сверху без ясного понимания потенциальных результатов.

Сотрудники “Актив Компьютерс”, должным образом задействованные в процессах создания и согласования технологии ITIL, сильнее ощущают себя ответственными за то, чтобы обеспечить хорошее соответствие установленным критериям. Сколь бы неосязаемыми ни казались подобные изменения морального духа, они вносят свой вклад в итоговый результат деятельности предприятия.

Перейти на страницу номер:
 1  2  3  4  5  6  7  8  9  10  11  12 

© 2010-2026 рефераты по менеджменту